科学家们经过在干细胞研究领域多年的研究,如今利用干细胞治疗多种人类疾病已经取得了长足的进展,同时他们在干细胞基础研究领域也取得了相应的成果,本文中,小编就对近期该领域科学家们取得的重要研究成果进行整理,分享给大家!
【1】Nature:重大突破!我国科学家领衔在世界上首次将人类多能性干细胞转化为8细胞阶段全能性胚胎样细胞
在一项新的研究中,来自中国科学院等研究机构的研究人员在世界上首次宣布发现了一种无转基因、快速和可控的方法,将人类多能性干细胞转化为真正的8细胞阶段全能性胚胎样细胞(8-cell totipotent embryo-like cell),这就为器官再生和合成生物学的进步铺平了道路。相关研究结果于2022年3月21日在线发表在Nature期刊上,论文标题为“Rolling back of human pluripotent stem cells to an 8-cell embryo-like stage”。
这些作者利用华大基因研究院的先进单细胞测序技术来协助将人类多能性干细胞---早期胚胎细胞的“成体”版本---转化为一种更“年幼的”细胞版本,即8细胞阶段全能性胚胎样细胞。这些8细胞阶段全能性胚胎样细胞重现了人类合子基因组的激活,并保留所有具有发育潜力的细胞谱系。
这些8细胞阶段全能性胚胎样细胞将来可能能够用于再生医学,以使已经生病的人类器官再生,减少世界对器官捐赠的依赖。它们还可以用来产生人工囊胚或类囊胚。此外,它们将有助于研究人类胚胎发育,帮助治疗与发育有关的早期疾病,还能防止怀孕失败。
虽然这种将多能性干细胞转化为囊胚内的内细胞团样细胞(inner cell mass-like cell)的技术已经存在了一段时间,但是这项研究是科学家们首次建立了让多能性干细胞返回到与8细胞胚胎相匹配的人类发育周期中真正的早期阶段的方法,这将有助于扩大对人类早期胚胎发育的了解。最重要的是,这些作者随后能够证实经过转化后产生的8细胞阶段全能性胚胎样细胞能够在体内产生胎盘细胞---这是世界上第一次做到这一点。
论文共同通讯作者、中国科学院的Miguel A. Esteban教授、Md. Abdul Mazid博士和Li Wenjuan博士说,“这些8细胞阶段全能性胚胎样细胞仅在3次分裂后就能重现受精卵的胚胎状态。与报道的多能性干细胞相比,这些细胞不仅可以分化成胎盘组织,而且有可能发育成更成熟的器官,这就为全世界数百万需要器官移植的患者带来了好消息。”
【2】Science子刊:人类诱导性多能干细胞可改善眼部视力和血管健康
doi:10.1126/sciadv.abm5559
在一项新的多地点早期阶段研究中,来自美国印第安纳大学医学院和阿拉巴马大学伯明翰分校等研究机构的研究人员研究了新的再生医学方法,以更好地管理2型糖尿病的血管健康并发症,有朝一日可能支持患有早期视网膜血管功能障碍的糖尿病患者的眼部血管修复。他们所使用的研究策略包括识别和使用新方法将人类诱导性多能干细胞(hipsC)分化为具有血管修复特性的特定中胚层细胞亚群。相关研究结果发表在2022年3月4日的Science Advances期刊上,论文标题为“Specific mesoderm subset derived from human pluripotent stem cells ameliorates microvascular pathology in type 2 diabetic mice”。
论文共同第一作者、印第安纳大学医学院外科系博士后Chang-Hyun Gil博士说,“血管疾病折磨着世界上数以亿计的人。在这项研究中,我们专注于2型糖尿病的视网膜血管。我们的结果证明了安全、高效和稳健地获得hipsC衍生的特定中胚层细胞亚群可作为一种新的疗法来拯救缺血组织和修复血管疾病患者的血管。这些结果为早期阶段的临床试验奠定了基础。”
在这项新的研究中,这些作者将糖尿病患者和非糖尿病患者的外周血细胞通过基因工程手段重编程为hiPSC,然后将hiPSC分化为特定的血管修复细胞。在注射到2型糖尿病(T2D)视网膜功能障碍的动物模型后,他们发现在血管灌注恢复后,视力和视网膜电图均有明显改善。他们猜测hipsC衍生的血管修复细胞可能作为内皮前体细胞的来源,在这些糖尿病动物受试者体内显示出血管修复特性。
【3】Nat Biotechnol:首次利用干细胞分化出功能完全的胰腺β细胞
胰岛素是一种由胰腺β细胞产生的重要激素。1型糖尿病是由这些细胞的破坏引起的,这导致患者不得不每天多次注射胰岛素来补充损失的胰岛素。通过移植从脑死亡器官供者的胰腺中分离出来的β细胞,可以恢复糖尿病患者的胰岛素分泌。然而,这种治疗方法还没有被广泛采用,因为要治愈一名糖尿病患者需要来自至少两名供者的β细胞。
长期以来,人们一直试图利用干细胞产生功能性β细胞,这可能使这种疗法越来越普遍。然而,到目前为止,由干细胞产生的β细胞还不成熟,对胰岛素分泌的调节能力较差。这可能是在美国正在进行的基于未成熟的β细胞的临床试验中没有取得突破的部分原因。在一项新的研究中,由芬兰赫尔辛基大学的Timo Otonkoski教授领导的一个研究团队进行了开拓性的研究工作,以优化由干细胞产生的胰腺β细胞细胞的功能。他们首次证实了干细胞能够形成在结构和功能上都非常接近正常胰岛β细胞的细胞。相关研究结果于2022年3月3日在线发表在Nature Biotechnology期刊上,论文标题为“Functional, metabolic and transcriptional maturation of human pancreatic islets derived from stem cells”。
论文共同第一作者、赫尔辛基大学的研究人员表示,“在我们的研究中,胰岛素分泌在由干细胞产生的细胞中得到了正常的调节,而且这些细胞对葡萄糖水平变化的反应甚至比从器官供者身上分离出来的作为对照的胰岛更好。”这些作者在细胞培养物和小鼠研究中都证明了干细胞衍生的β细胞的功能。在小鼠实验中,他们证实移植到小鼠体内的干细胞衍生β细胞开始有效控制它们体内的葡萄糖代谢。
【4】PNAS:神经干细胞疗法联合药物图卡替尼或有望帮助改善脑转移乳腺癌患者的生存率
脑转移是导致乳腺癌患者死亡的主要原因,缺乏临床试验以及血脑屏障的存在往往会限制乳腺癌患者的治疗;近日,一篇发表在国际杂志Proceedings of the National Academy of Sciences上题为“Combination of tucatinib and neural stem cells secreting anti-HER2 antibody prolongs survival of mice with metastatic brain cancer”的研究报告中,来自美国西北大学等机构的科学家们通过研究将神经干细胞与HER2抑制剂药物图卡替尼(tucatinib)联合使用或能改善HER2阳性乳腺癌脑转移小鼠的生存。相关研究结果证实了利用工程化神经干细胞来进行脑部肿瘤药物运输的有效性,并有望帮助开发新型有效的治疗性手段来抵御HER2阳性乳腺癌患者的大脑转移。
目前研究人员在大约30%的乳腺癌患者中都观察到了HER2的过表达,而且其还与晚期疾病和患者的总体生存率下降直接相关;此外,大约50%的HER2过表达的乳腺癌患者都会发生癌症中枢神经系统的转移,且患者诊断后的平均生存时间大约为11个月至18个月。尽管化疗药物能改善原发性乳腺癌和全身性转移癌症患者的治疗效果,但对于中枢神经系统发生乳腺癌转移的患者而言,目前急需开发有效的靶向性疗法。
研究者Alex Cordero-Casanovas博士表示,全身性的化疗制剂针对大脑的渗透性较低,因此我们就需要开发一种创新性的治疗性策略和运输平台来改善脑转移癌症患者的临床治疗结局。在当前研究中,研究人员就设计出了一种人类衍生的神经干细胞来持续产生大量抗体,从而抑制HER2的表达,同时还不影响这些干细胞的干性、迁移和肿瘤滋生特性。
当利用神经干细胞在体外治疗HER2阳性的乳腺癌细胞后,研究者发现,所分泌的抗HER2抗体或能通过抑制PI3K-Akt信号通路来阻断肿瘤细胞的增殖,这一通路对于肿瘤细胞生长和生存都非常必要。随后研究人员通过将肿瘤细胞注射到小鼠的颈动脉中开发了HER2阳性乳腺癌和脑转移模型,这或许就代表了人类患者疾病的多病灶特性,接下来研究人员给予小鼠注射神经干细胞对照、神经干细胞抗HER2的神经干细胞或安慰剂,并结合HER2抑制剂药物图卡替尼治疗,给予小鼠口服24天药物组合。
【5】Blood & Nat Commun:干细胞研究新发现!或有望帮助改善多种人类癌症的治疗!

日前,发表在国际杂志Blood上题为“Syndecan-2 enriches for hematopoietic stem cells and regulates stem cell repopulating capacity”和Nature Communications上题为“Neuropilin 1 regulates bone marrow vascular regeneration and hematopoietic reconstitution”的两篇研究报告中,来自西达赛奈医学中心等机构的科学家们通过研究或有望实现让癌症疗法变得更加有效,并能缩短患者从放疗和化疗中恢复的时间。
在第一篇发表在Blood上的研究报告中,研究人员发现,血液干细胞上所表达的特殊蛋白或能帮助识别、研究并部署这些细胞用于疗法;医学博士John Chute说道,这种名为多配体蛋白聚糖-2(syndecan-2)的特殊蛋白或能识别原始的造血干细胞并帮助调节干细胞的功能。血液干细胞往往会少量存在于骨髓和外周血中,即通过心脏、动脉、毛细血管和静脉流动的类型,于是这些干细胞引起了科学家们的兴趣,因为其能产生机体中所有的血细胞和免疫细胞,其通常也能被用于白血病和淋巴瘤患者的治愈性疗法。
然而,这种方法面临着一个重大挑战,即造血干细胞在人类骨髓和外周血中仅占不到0.01%的比例,而且目前并没有一种好的方法能将其与其它细胞区分开,这就意味着,当人们接受骨髓和外周血细胞的输注时,其仅会获得极少数具有治疗效应的干细胞,以及大量没有治疗效应的细胞。为了研究这一现象,研究人员从成体小鼠机体中提取除了骨髓细胞,并通过一种设备来对样本进行检测,这种设备能根据细胞表面存在的蛋白来检测出数百种不同类型的细胞,这一过程揭示,造血干细胞的表面或许拥有高浓度的多配体蛋白聚糖-2,其或许是一种称之为硫酸乙酰肝素蛋白多糖(heparan sulfate proteoglycans,HSPGs)的蛋白家族的一部分。
【6】重磅!科学家进行全球首个脊髓损伤干细胞疗法临床试验!
新闻阅读:Japan team carries out world-first spinal cord stem cell trial
近日,来自日本庆应义塾大学的科学家们表示,他们已经成功将干细胞移植到了一名脊髓损伤的患者机体中,而这是科学家们在全球进行了首例此类临床试验;目前并没有有效的疗法来治疗因严重脊髓损伤所致的瘫痪,脊髓损伤仅在日本就影响着超过10万人的健康。
为此,研究人员就想通过研究来阐明是否利用诱导多能干细胞就能帮助治疗脊髓损伤,诱导多能干细胞是通过刺激成熟的、专业的细胞回归到幼年状态而产生的;随后研究人员能诱导其成熟为不同类型的细胞,本文研究中,研究人员就使用了诱导多能干细胞所衍生的神经干细胞。
该临床试验的第一步是将超过200万个诱导多能干细胞衍生的细胞注射到上个月进行手术的患者的脊髓中,研究者Masaya Nakamura表示,这或许是一项巨大的进步,在该疗法投入使用之前我们还有许多工作需要完成;而该研究的初始阶段旨在证实这种干细胞移植策略的安全性。
【7】Cell Rep:科学家成功利用人类诱导多能干细胞开发出输卵管类器官 或有望阐明为何卵巢癌好发于高风险女性群体
doi:10.1016/j.celrep.2021.110146

卵巢癌是美国妇科癌症死亡的主要原因,部分原因是患者机体的症状往往是非常微妙的,大多数的肿瘤在晚期和扩散到卵巢之前都无法被发现;据美国癌症协会数据显示,尽管一般的女性终生患卵巢癌的风险低于2%,但携带所谓的BRCA-1基因突变的女性的患癌风险则在35%-70%之间。近日,一篇发表在国际杂志Cell Reports上题为“Human ipsC-derived fallopian tube organoids with BRCA1 mutation recapitulate early-stage carcinogenesis”的研究报告中,来自西达赛奈医学中心等机构的科学家们通过研究对输卵管组织进行建模揭示了一种常见卵巢癌的起源,这或许就能帮助他们确定一种基因突变是如何让女性处于较高的癌症风险之中,研究者所创建的组织称之为类器官,其能潜在帮助预测哪些个体会提前几年甚至在几十年后患上卵巢癌,从而就有望帮助研究人员制定早期的预测和预防性策略。
面对如此高的几率,一些携带BRCA-1突变的女性会选择通过手术切除其乳房、卵巢和输卵管,尽管其机体可能永远不会在这些组织中发生癌变;这篇研究报告中,相关研究结果或能帮助临床医生确定哪些女性未来最优可能患上卵巢癌,以及哪些人群不会,同时还能帮助寻求阻断这一过程或治疗癌症的新方法。
研究者Clive Svendsen博士指出,我们使用来自患有卵巢癌且携带BRCA-1突变的女性的细胞来构建这些输卵管类器官,我们的数据支持了最近的研究,结果表明,这些患者机体的卵巢癌实际上开始于输卵管内部的癌变,如果我们能在一开始就检测到这些异常,就有望缩短卵巢癌的发病时间。为了得到这些研究发现,研究人员制造了诱导多能干细胞(iPSCs),其能产生任何类型的细胞,首先他们从来自两组女性的血液样本开始研究,即携带BRCA-1突变的年轻卵巢癌女性患者和健康女性对照组。随后研究人员调查了利用ipsCs来产生模拟输卵管内壁的类器官模型,并比较两组研究对象的类器官。

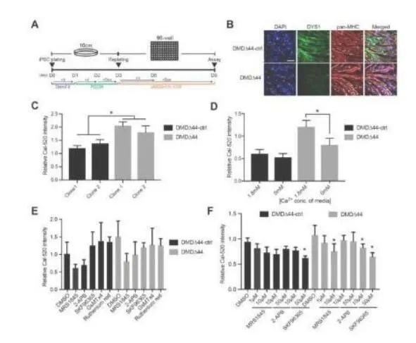
科学家有望利用干细胞开发出治疗肌肉萎缩症的新型潜在药物。
图片来源:DOI:10.3390/biomedicines9111589
【8】Biomedicines:科学家有望利用干细胞开发出治疗肌肉萎缩症的新型潜在药物
doi:10.3390/biomedicines9111589
肌肉萎缩症描述了一组遗传性疾病,患者主要会表现为肌肉的进行性变弱和退化,其中杜氏肌营养不良症(DMD,Duchenne muscular dystrophy)是最常见的一种肌肉萎缩症,目前针对DMD并无有效的疗法,而且现有的药物在大多数情况下仅能减缓患者疾病的进展,从而间接延长患者的生活质量。近日,一篇发表在国际杂志Biomedicines上题为“Orai1–STIM1 Regulates Increased Ca2+ Mobilization, Leading to Contractile Duchenne Muscular Dystrophy Phenotypes in Patient-Derived Induced Pluripotent Stem Cells”的研究报告中,来自日本京都大学等机构的科学家们通过研究利用诱导多能干细胞(ips)进行研究揭示,一种作用于储存操作的钙离子通道的药物或能延长肌肉的收缩功能,相关研究结果表明,这些通道或许是治疗DMD的一种新型的药物靶点。

图片来源:DOI: 10.3390/biomedicines9111589
除了作为最常见的一种肌肉萎缩症外,DMD也是被研究地最多且最充分的一种疾病,其特点表现为蛋白质肌萎缩蛋白(dystrophin)发生了突变,该蛋白功能异常或缺失会导致肌肉在收缩和放松是发生损伤。最终就会导致患者机体虚弱,且会在不进行人工呼吸的情况下无法呼吸;虽然纠正这些突变的基因疗法是DMD治疗研究中的“圣杯”,但药物疗法被认为更容易实现一些。
钙对于维持骨骼健壮非常有益,其对肌肉也非常重要,肌肉的收缩依赖于肌肉中所释放的钙离子的激增,然而,这些例子的过载或许是有害的,而且通常与DMD的发生有关。研究者表示,目前科学家们普遍认为,钙离子的过载会调节DMD的发病机制,然而我们并不清楚的是,调节钙离子的过载是否会带来一定的治疗效应;其中一个原因就是缺乏实验性的药物化合物,这也是研究人员选择联合研究的原因,因为其能获得并进入大型的药物数据库中。
【9】Nat Commun:新方法让人多能性干细胞高效地分化为功能性胆管细胞
在一项新的研究中,来自加拿大多伦多大学等研究机构的研究人员发现了一种从人多能性干细胞产生功能性胆管细胞(cholangiocyte)的方法,这可能为患有肝病的囊性纤维化患者开辟新的治疗途径。相关研究结果近期发表在Nature Communications期刊上,论文标题为“Generation of functional ciliated cholangiocytes from human pluripotent stem cells”。
虽然众所周知囊性纤维化是一种肺病,但患者的第二大常见死因实际上是肝病。这是因为囊性纤维化患者会经历胆汁液流量的减少,而胆汁液是由肝脏分泌的,有助于消化和解毒。胆管是在肝脏中发现的一种管状结构,将胆汁带到小肠。胆汁液流动的损失导致肝脏功能紊乱。因此,一些患者需要进行肝脏移植。

论文通讯作者、多伦多大学实验室医学与病理生物学系助理教授Shinichiro Ogawa博士说,“到目前为止,我们还没有一种很好的科学模型来研究人类肝脏中胆管系统的生理状况。为了在培养皿中在基本细胞和分子水平上研究一种疾病,我们需要功能性细胞。
我们可以从多能性干细胞中获得这些功能细胞,这一事实给了我们一种完全不同的评估和治疗缺陷细胞的方法。”这些作者产生的胆管细胞具有成熟、功能性胆管细胞的特性。胆管细胞在几种治疗选择很少的慢性和渐进性肝病中起着作用。这些疾病是约20%的成人肝脏移植和大多数儿童肝脏移植的原因。
【10】Stem Cells子刊:神经干细胞可能是治疗新生儿大脑损伤的关键
doi:10.1002/sctm.21-0243
怀孕期间或出生前后的大脑损伤可能会对后代产生终身的影响,包括脑瘫和癫痫,但目前尚无治疗方法使受伤的新生儿大脑再生。神经干细胞(NSC)具有在大脑中定植和再生受损脑组织的潜力。在对这一领域的最广泛研究回顾中,NSC在减少新生儿大脑损伤方面具有很强的潜力。
NSC是大脑的组成部分。科学家们正在开展研究来确定如何可能利用NSC来促进大脑受伤部位的恢复。在近期发表在Stem Cells Translational Medicine期刊上的一篇标题为“Neural stem cell treatment for perinatal brain injury:A systematic review and meta-analysis of preclinical studies”的综述论文中,澳大利亚哈德逊医学研究所的Madelein Smith及其研究团队分析了所有已发表的临床前研究,发现NSC可以减少大脑损伤并改善大脑损伤后的身体功能。
